11月22日,
仅在井岸镇重点区域
开展区域核酸筛查,
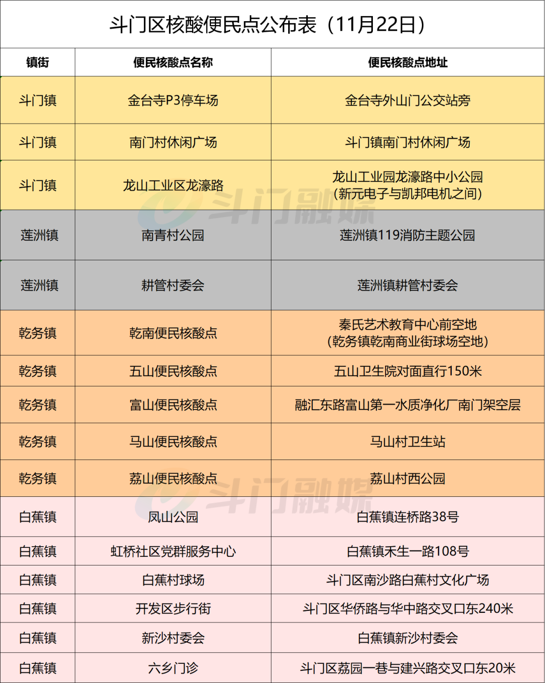
五镇一街设置26处便民核酸点,
持续提供免费采样服务。
重点区域核酸筛查安排
井岸镇重点区域:西埔村管理区7和管理区8

便民核酸采样点安排
井岸镇、白藤街道
采样时间:9:00-12:00,14:00-20:00

乾务镇、斗门镇、莲洲镇、白蕉镇

核酸检测注意事项
(一)请提前扫粤核酸4葵花码进行信息预登记,携带居民身份证,就近就便到指定地点进行核酸检测。48小时内有新冠疫苗接种史的人员,暂缓核酸采样。
(二)核酸采样过程中,请全程佩戴口罩,排好队,与他人保持1米以上间隔,候检者与采样台保持3米以上间隔,听从现场工作人员指引,有序完成扫码、登记、采样等工作流程。
(三)如有发热、咳嗽等不适症状的,应及时到就近的定点医院发热门诊就诊,不能前往核酸采样点。
(四)健康码为“黄码”人员,请做好防护,前往黄码通道或黄码专区检测。
黄码通道
白藤街道设1条黄码通道,健康码为“黄码”人员,可就近前往检测。采样时间 7:00-12:00、14:00-20:00。

黄码专区
健康码为“黄码”人员,请做好防护,可到遵医五院或侨立中医院黄码专区检测。

各村居防疫咨询报备电话如下
👇👇👇
▼上下滑动点击放大查看







11月22日,
仅在井岸镇重点区域
开展区域核酸筛查,
五镇一街设置26处便民核酸点,
持续提供免费采样服务。
重点区域核酸筛查安排
井岸镇重点区域:西埔村管理区7和管理区8

便民核酸采样点安排
井岸镇、白藤街道
采样时间:9:00-12:00,14:00-20:00

乾务镇、斗门镇、莲洲镇、白蕉镇

核酸检测注意事项
(一)请提前扫粤核酸4葵花码进行信息预登记,携带居民身份证,就近就便到指定地点进行核酸检测。48小时内有新冠疫苗接种史的人员,暂缓核酸采样。
(二)核酸采样过程中,请全程佩戴口罩,排好队,与他人保持1米以上间隔,候检者与采样台保持3米以上间隔,听从现场工作人员指引,有序完成扫码、登记、采样等工作流程。
(三)如有发热、咳嗽等不适症状的,应及时到就近的定点医院发热门诊就诊,不能前往核酸采样点。
(四)健康码为“黄码”人员,请做好防护,前往黄码通道或黄码专区检测。
黄码通道
白藤街道设1条黄码通道,健康码为“黄码”人员,可就近前往检测。采样时间 7:00-12:00、14:00-20:00。

黄码专区
健康码为“黄码”人员,请做好防护,可到遵医五院或侨立中医院黄码专区检测。

各村居防疫咨询报备电话如下
👇👇👇
▼上下滑动点击放大查看







暂时没有评论