即日起,金湾各场所核酸要求有调整!(附便民核酸采样点)
金湾区卫健局
2022-12-03 16:06
进入金湾区公共文化场馆或公共场所
需要满足什么样的核酸要求?
乘坐交通工具有什么要求?
……
即日起,
金湾区各场所核酸要求有调整!
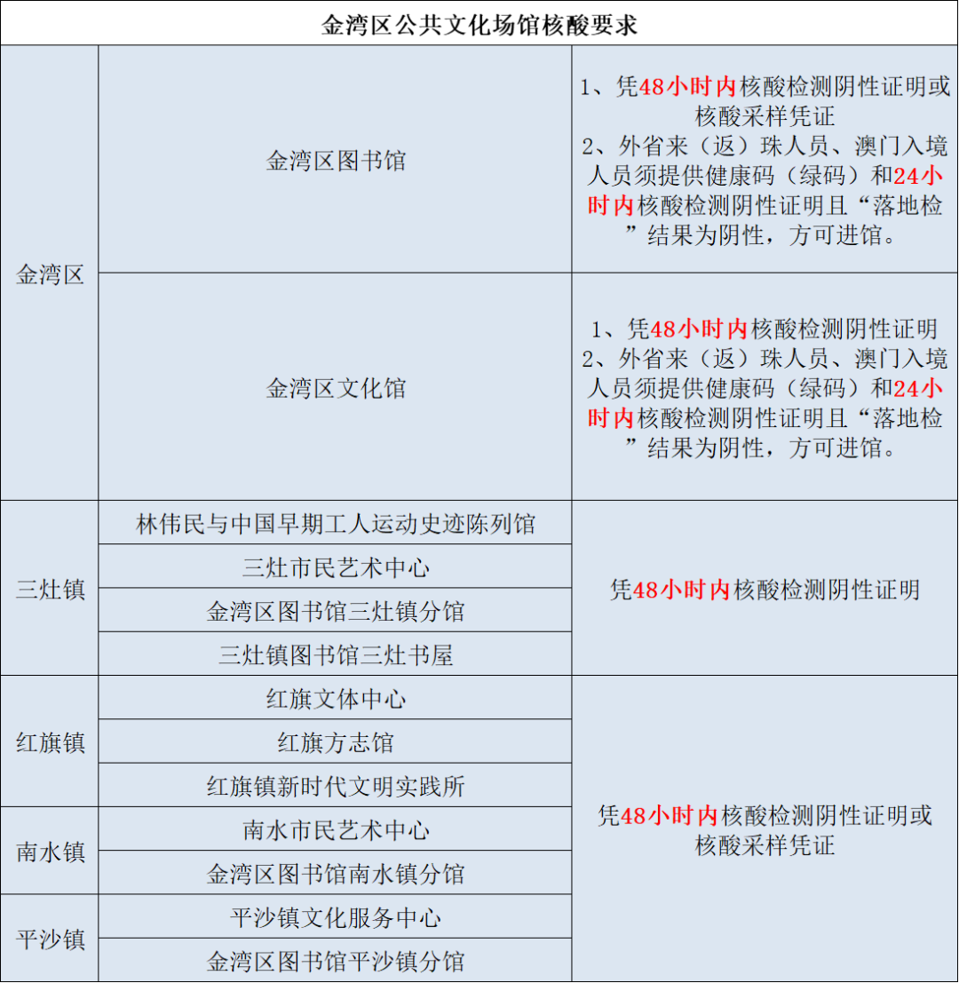
金湾区公共文化场馆核酸要求

金湾区公共场所核酸要求

金湾区医院(卫生院)核酸要求

风险区域来返珠人员
健康管理措施(12月2日)

金湾区12月3日

注意,
以上渔船停泊点位只针对渔民开放,
进出需持核酸检测阴性证明!
金湾区黄码固定核酸采样点
(00:00-24:00)
▼
各位市民
在进行核酸采样前
先扫以下“粤核酸4”二维码进行登记


疫情防控不可松懈,
转发提醒!


编辑:唐祺珍
责任编辑:宋显晖
即日起,金湾各场所核酸要求有调整!(附便民核酸采样点)
金湾区卫健局
2022-12-03 16:06
进入金湾区公共文化场馆或公共场所
需要满足什么样的核酸要求?
乘坐交通工具有什么要求?
……
即日起,
金湾区各场所核酸要求有调整!
金湾区公共文化场馆核酸要求

金湾区公共场所核酸要求

金湾区医院(卫生院)核酸要求

风险区域来返珠人员
健康管理措施(12月2日)

金湾区12月3日

注意,
以上渔船停泊点位只针对渔民开放,
进出需持核酸检测阴性证明!
金湾区黄码固定核酸采样点
(00:00-24:00)
▼
各位市民
在进行核酸采样前
先扫以下“粤核酸4”二维码进行登记


疫情防控不可松懈,
转发提醒!


编辑:唐祺珍
责任编辑:宋显晖
暂时没有评论