广东考生注意!复旦、东南等8所院校更正招生专业目录
南方+
2023-06-26 22:04
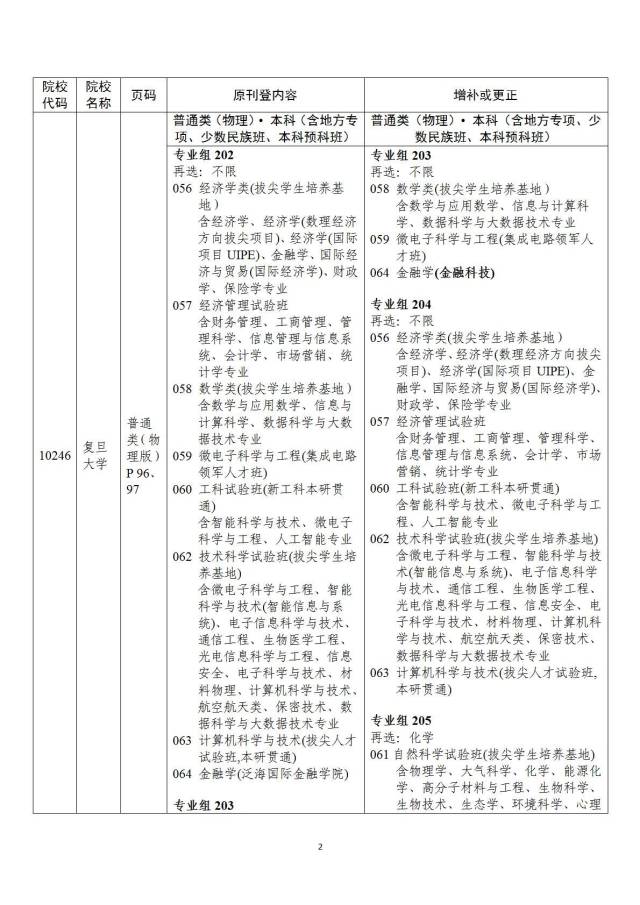
6月26日,广东省招生委员会办公室发布关于《广东省2023年普通高等学校招生专业目录》更正的通知,应有关高校要求,对《广东省2023年普通高等学校招生专业目录》部分内容作更正。
根据通知,本次更改涉及复旦大学、东南大学、惠州学院等高校。







编辑:梁蔼欣
责任编辑:应立枫
广东考生注意!复旦、东南等8所院校更正招生专业目录
南方+
2023-06-26 22:04
6月26日,广东省招生委员会办公室发布关于《广东省2023年普通高等学校招生专业目录》更正的通知,应有关高校要求,对《广东省2023年普通高等学校招生专业目录》部分内容作更正。
根据通知,本次更改涉及复旦大学、东南大学、惠州学院等高校。







编辑:梁蔼欣
责任编辑:应立枫
2026-03-30 14:35:39
2026-04-03 09:40:36
2026-04-13 17:49:54
-我已经到底线啦-


暂时没有评论