12月22日,记者从广东省人民政府官网获悉,《广东省人民政府关于将第二批省级行政职权事项调整由横琴粤澳深度合作区执行委员会及其工作机构实施的决定》已经2023年11月17日十四届广东省人民政府第21次常务会议通过,自2024年1月20日起施行。

记者梳理发现,此次调整分为委托类和下放类,主要涉及到教育、文化演出、医疗卫生等方面的23项事。

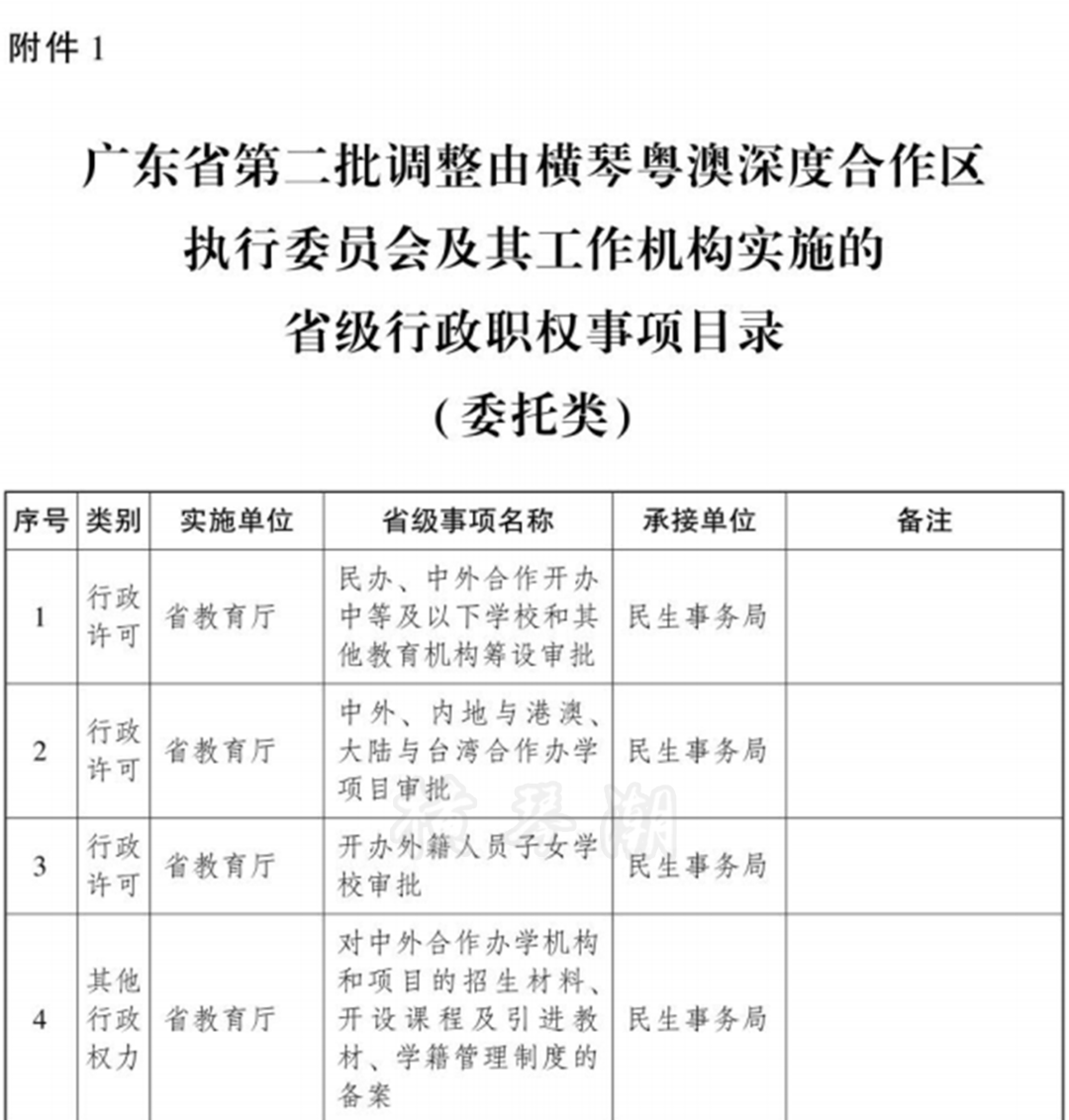
委托类中,原省教育厅管辖的①民办、中外合作开办中等及以下学校和其他教育机构筹设审批、②中外、内地与港澳、大陆与台湾合作办学项目审批、③开办外籍人员子女学校审批和④对中外合作办学机构和项目的招生材料、开设课程及引进教材、学籍管理制度的备案事项,现由横琴合作区民生事务局承接;

原省科技厅管辖的外国人来华工作许可事项,现由横琴合作区经济发展局承接;

原省交通运输厅管辖的①航道通航条件影响评价审核、②通航建筑物运行方案审批和③内河专用航标设置、撤除、位置移动和其他状况改变审批事项,现由横琴合作区城市规划和建设局承接;


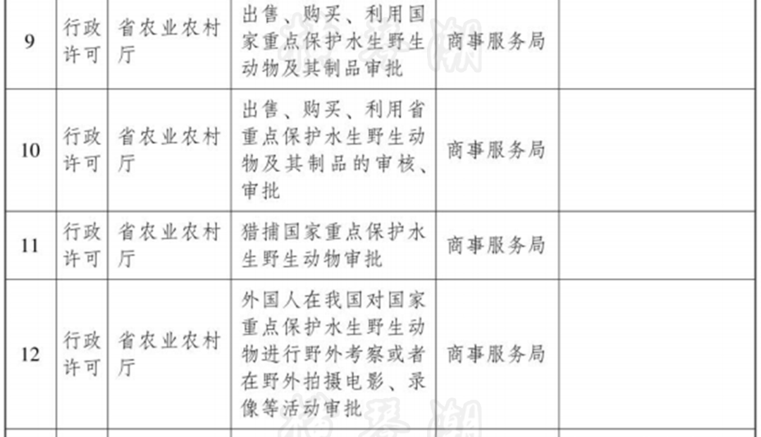
原省农业农村厅管辖的①出售、购买、利用国家重点保护水生野生动物及其制品审批、②出售、购买、利用省重点保护水生野生动物及其制品的审核、审批、③猎捕国家重点保护水生野生动物审批和④外国人在我国对国家重点保护水生野生动物进行野外考察或者在野外拍摄电影、录像等活动审批事项,现由横琴合作区商事服务局承接;

原省文化和旅游厅管辖的①营业性演出审批、②建设工程文物保护许可、③文物保护单位保护规划审核和④文物保护单位的保护范围和建设控制地带划定审核事项,现由横琴合作区民生事务局承接;

原省卫生健康委管辖的①职业健康检查机构备案、②职业病诊断机构备案、③医疗卫生机构伦理委员会备案和④拆除公共体育设施或改变功能、用途审核事项,现由横琴合作区民生事务局承接。


另外,在下放类中,原省交通运输厅管辖的通航水域水上水下施工作业审批和国内水路运输经营许可事项,现由横琴合作区城市规划和建设局承接;
原省能源局管辖的固定资产投资项目节能审查事项,现由横琴合作区商事服务局承接。

《广东省人民政府
关于将第二批省级行政职权事项
调整由横琴粤澳深度合作区执行委员会
及其工作机构实施的决定》
原文如下
↓
广东省人民政府令
第306号
《广东省人民政府关于将第二批省级行政职权事项调整由横琴粤澳深度合作区执行委员会及其工作机构实施的决定》已经2023年11月17日十四届广东省人民政府第21次常务会议通过,现予公布,自2024年1月20日起施行。
省长王伟中
2023年12月7日
广东省人民政府
关于将第二批省级行政职权事项
调整由横琴粤澳深度合作区执行委员会
及其工作机构实施的决定
为全面贯彻落实习近平总书记关于粤澳合作开发横琴的重要指示精神,支持推动横琴粤澳深度合作区(以下简称合作区)发展,加快实现琴澳一体化,促进澳门经济适度多元发展,助力粤港澳大湾区打造成为新发展格局的战略支点、高质量发展的示范地、中国式现代化的引领地,省人民政府决定将第二批23项省级行政职权事项调整由合作区执行委员会及其工作机构实施。合作区执行委员会及其工作机构和省有关部门要依照职权认真组织实施,加强衔接沟通,确保相关省级行政职权事项放得下、接得住、管得好、有监督。
一、认真抓好衔接落实工作。自本决定公布之日起30个工作日内,省有关部门应当与合作区执行委员会及其工作机构完成调整职权事项的交接工作。对委托实施事项,要依法签订书面委托协议,细化明确委托的具体内容、执行方式、双方权利义务、责任划分、监管措施、委托期限等。对下放实施事项,自交接之日起,相关法律责任由合作区执行委员会及其工作机构承担,原省级实施部门负责相关行政职权事项执行情况的监督检查。省级行政职权事项下放或者委托后,省有关部门要及时向社会公布调整实施职权事项的承接单位、交接日期、具体内容等。自交接之日起,由合作区执行委员会及其工作机构负责办理相关事项,省有关部门已受理的继续完成办理。完成交接工作后,省有关部门应当于10个工作日内将相关情况向省人民政府报告。本决定调整的省级行政职权事项此前已依法调整由珠海市实施的,本决定实施后,在合作区范围内,珠海市人民政府及其有关部门不再实施;本决定实施前已由珠海市人民政府有关部门受理的具体事项,由珠海市人民政府及其有关部门继续办理。
二、加强培训指导和监督管理。省有关部门要制订移交工作方案,将调整实施职权事项的有关文件、表证单书及标准化成果等一并移交,并及时完善有关事项审批标准和技术规范;涉及使用国家垂直信息系统或者需要与中央部门进行业务对接的,要协助承接单位做好协调衔接工作;对实施过程中需征求省有关单位意见的事项,要明确工作衔接安排;对委托实施的行政许可事项,要为受托机关开展工作提供便利;要通过举办培训班、现场指导等形式,加强对承接单位的业务指导和培训,增强其承接能力;要密切跟踪调整职权事项实施情况,通过日常检查、随机抽查等方式,切实加强监管,及时纠正承接单位存在的问题;要定期对实施工作开展评估,并根据评估结果向省人民政府提出调整完善的建议。
三、落实责任依法履职尽责。合作区执行委员会及其工作机构要及时将承接的省级行政职权事项纳入权责清单管理,确保相关责任落实到位;要制订具体实施措施,主动配合省有关部门做好调整职权事项的衔接落实工作,严格依法规范办事行为,简化办事程序,优化办事流程,缩短办理时限,为企业和群众办事提供高效便捷服务;对调整实施的行政许可事项,要及时将审批结果报省有关部门备案;要创新和加强事中事后监管,加快建立完善失信惩戒制度,利用信息技术提高监管效能,为全省深化改革提供经验;要切实加强领导,严格监督管理,发现问题应当及时处理。
合作区执行委员会及其工作机构在实施中遇到的问题和意见建议,请径向省大湾区办反映。

12月22日,记者从广东省人民政府官网获悉,《广东省人民政府关于将第二批省级行政职权事项调整由横琴粤澳深度合作区执行委员会及其工作机构实施的决定》已经2023年11月17日十四届广东省人民政府第21次常务会议通过,自2024年1月20日起施行。

记者梳理发现,此次调整分为委托类和下放类,主要涉及到教育、文化演出、医疗卫生等方面的23项事。

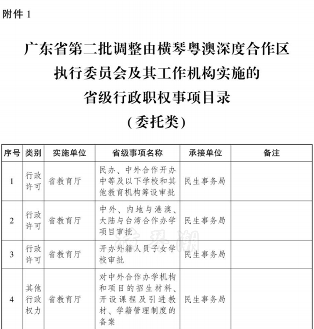
委托类中,原省教育厅管辖的①民办、中外合作开办中等及以下学校和其他教育机构筹设审批、②中外、内地与港澳、大陆与台湾合作办学项目审批、③开办外籍人员子女学校审批和④对中外合作办学机构和项目的招生材料、开设课程及引进教材、学籍管理制度的备案事项,现由横琴合作区民生事务局承接;

原省科技厅管辖的外国人来华工作许可事项,现由横琴合作区经济发展局承接;

原省交通运输厅管辖的①航道通航条件影响评价审核、②通航建筑物运行方案审批和③内河专用航标设置、撤除、位置移动和其他状况改变审批事项,现由横琴合作区城市规划和建设局承接;


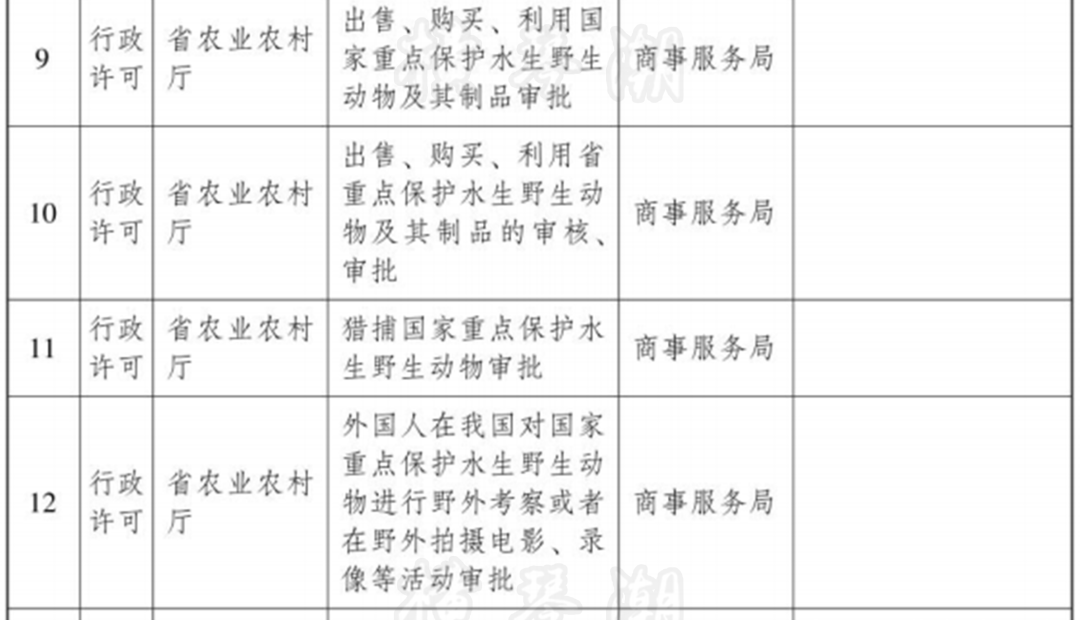
原省农业农村厅管辖的①出售、购买、利用国家重点保护水生野生动物及其制品审批、②出售、购买、利用省重点保护水生野生动物及其制品的审核、审批、③猎捕国家重点保护水生野生动物审批和④外国人在我国对国家重点保护水生野生动物进行野外考察或者在野外拍摄电影、录像等活动审批事项,现由横琴合作区商事服务局承接;

原省文化和旅游厅管辖的①营业性演出审批、②建设工程文物保护许可、③文物保护单位保护规划审核和④文物保护单位的保护范围和建设控制地带划定审核事项,现由横琴合作区民生事务局承接;

原省卫生健康委管辖的①职业健康检查机构备案、②职业病诊断机构备案、③医疗卫生机构伦理委员会备案和④拆除公共体育设施或改变功能、用途审核事项,现由横琴合作区民生事务局承接。


另外,在下放类中,原省交通运输厅管辖的通航水域水上水下施工作业审批和国内水路运输经营许可事项,现由横琴合作区城市规划和建设局承接;
原省能源局管辖的固定资产投资项目节能审查事项,现由横琴合作区商事服务局承接。

《广东省人民政府
关于将第二批省级行政职权事项
调整由横琴粤澳深度合作区执行委员会
及其工作机构实施的决定》
原文如下
↓
广东省人民政府令
第306号
《广东省人民政府关于将第二批省级行政职权事项调整由横琴粤澳深度合作区执行委员会及其工作机构实施的决定》已经2023年11月17日十四届广东省人民政府第21次常务会议通过,现予公布,自2024年1月20日起施行。
省长王伟中
2023年12月7日
广东省人民政府
关于将第二批省级行政职权事项
调整由横琴粤澳深度合作区执行委员会
及其工作机构实施的决定
为全面贯彻落实习近平总书记关于粤澳合作开发横琴的重要指示精神,支持推动横琴粤澳深度合作区(以下简称合作区)发展,加快实现琴澳一体化,促进澳门经济适度多元发展,助力粤港澳大湾区打造成为新发展格局的战略支点、高质量发展的示范地、中国式现代化的引领地,省人民政府决定将第二批23项省级行政职权事项调整由合作区执行委员会及其工作机构实施。合作区执行委员会及其工作机构和省有关部门要依照职权认真组织实施,加强衔接沟通,确保相关省级行政职权事项放得下、接得住、管得好、有监督。
一、认真抓好衔接落实工作。自本决定公布之日起30个工作日内,省有关部门应当与合作区执行委员会及其工作机构完成调整职权事项的交接工作。对委托实施事项,要依法签订书面委托协议,细化明确委托的具体内容、执行方式、双方权利义务、责任划分、监管措施、委托期限等。对下放实施事项,自交接之日起,相关法律责任由合作区执行委员会及其工作机构承担,原省级实施部门负责相关行政职权事项执行情况的监督检查。省级行政职权事项下放或者委托后,省有关部门要及时向社会公布调整实施职权事项的承接单位、交接日期、具体内容等。自交接之日起,由合作区执行委员会及其工作机构负责办理相关事项,省有关部门已受理的继续完成办理。完成交接工作后,省有关部门应当于10个工作日内将相关情况向省人民政府报告。本决定调整的省级行政职权事项此前已依法调整由珠海市实施的,本决定实施后,在合作区范围内,珠海市人民政府及其有关部门不再实施;本决定实施前已由珠海市人民政府有关部门受理的具体事项,由珠海市人民政府及其有关部门继续办理。
二、加强培训指导和监督管理。省有关部门要制订移交工作方案,将调整实施职权事项的有关文件、表证单书及标准化成果等一并移交,并及时完善有关事项审批标准和技术规范;涉及使用国家垂直信息系统或者需要与中央部门进行业务对接的,要协助承接单位做好协调衔接工作;对实施过程中需征求省有关单位意见的事项,要明确工作衔接安排;对委托实施的行政许可事项,要为受托机关开展工作提供便利;要通过举办培训班、现场指导等形式,加强对承接单位的业务指导和培训,增强其承接能力;要密切跟踪调整职权事项实施情况,通过日常检查、随机抽查等方式,切实加强监管,及时纠正承接单位存在的问题;要定期对实施工作开展评估,并根据评估结果向省人民政府提出调整完善的建议。
三、落实责任依法履职尽责。合作区执行委员会及其工作机构要及时将承接的省级行政职权事项纳入权责清单管理,确保相关责任落实到位;要制订具体实施措施,主动配合省有关部门做好调整职权事项的衔接落实工作,严格依法规范办事行为,简化办事程序,优化办事流程,缩短办理时限,为企业和群众办事提供高效便捷服务;对调整实施的行政许可事项,要及时将审批结果报省有关部门备案;要创新和加强事中事后监管,加快建立完善失信惩戒制度,利用信息技术提高监管效能,为全省深化改革提供经验;要切实加强领导,严格监督管理,发现问题应当及时处理。
合作区执行委员会及其工作机构在实施中遇到的问题和意见建议,请径向省大湾区办反映。

-我已经到底线啦-


暂时没有评论