余沁霖
2026-04-10 17:00
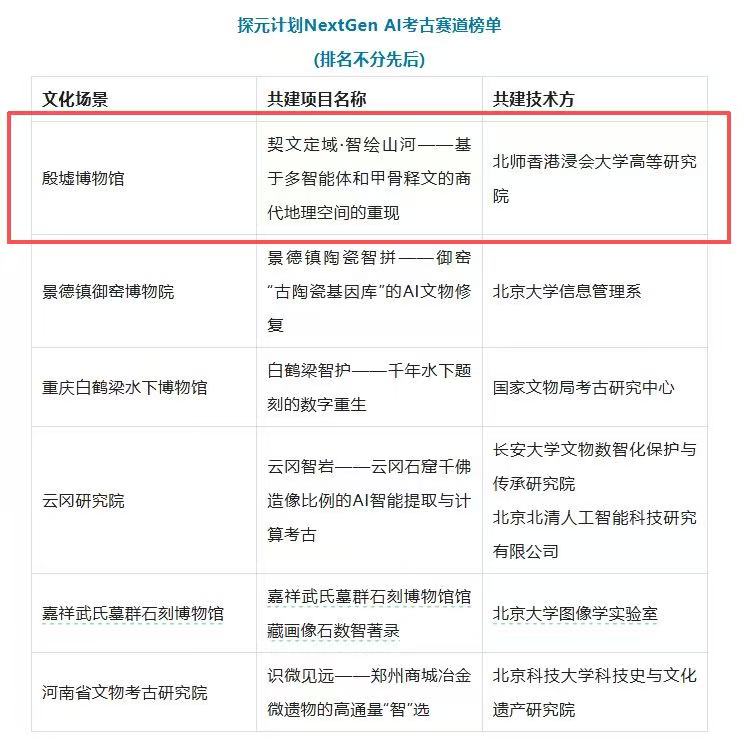
近日,北师香港浸会大学高等研究院与殷墟博物馆共建项目“契文定域·智绘山河——基于多智能体和甲骨释文的商代地理空间的重现”成功入选腾讯“探元计划NextGen”AI考古赛道最终榜单,一场以AI赋能考古,助力古文字数字化传承的行动正式展开。
作为此次入围项目的技术方,北师港浸大高等研究院长期致力于跨学科研究创新。本次项目由北师港浸大高等研究院客座研究员荆志淳教授,与高等研究院访问学者刘艺博士共同负责,并联合南洋理工大学、新南威尔士大学等机构的核心研究成员,组成了一支覆盖人文研究和可解释AI的跨学科团队。
“我们非常荣幸能够入选腾讯‘探元计划NextGen’。”刘艺表示,这离不开学校和高等研究院长期以来的支持,也离不开团队成员在跨学科合作中的共同努力。他同时感谢腾讯提供的资助与平台,“让我们的研究有机会进一步走向落地与传播”。刘艺坦言,在评选过程中深刻感受到其他团队同样优秀,“这也更加体现出高等研究院这一平台在推动创新方面的优势。”
据介绍,该团队在“规则约束推理”“可追溯生成”“人机协作验证”等方向具备系统经验。此次将联手殷墟博物馆,聚焦三大核心问题:如何打破甲骨文研究领域内“黑箱”式判定、如何整合“碎片”化材料、如何跨越学术与公众之间的“高墙”。
在此基础上,团队计划构建一套“可核查、可复现、可累积推进”的智能辅助分析框架,并形成交互式时空地图,推动甲骨学的规范化传承与商代地理研究范式的突破,同时服务学术研究与公共传播,“让深埋在甲骨文里的山河景观走进大众视野”。
据悉,“探元计划”是由腾讯推动文化和科技深度融合,运用前沿数字科技焕活文化遗产的共创孵化项目。2025年12月,该计划全新升级为“探元计划NextGen”,聚焦“AI考古”与“数智活化”两大赛道。自启动以来,该计划共吸引近150份高质量申报方案,经多轮专业评审,最终两大赛道12家文化场景入围,北师港浸大申报项目位列其中。“探元计划NextGen”将向入围项目提供资金、技术和传播等全方位支持。
近日,北师香港浸会大学高等研究院与殷墟博物馆共建项目“契文定域·智绘山河——基于多智能体和甲骨释文的商代地理空间的重现”成功入选腾讯“探元计划NextGen”AI考古赛道最终榜单,一场以AI赋能考古,助力古文字数字化传承的行动正式展开。
作为此次入围项目的技术方,北师港浸大高等研究院长期致力于跨学科研究创新。本次项目由北师港浸大高等研究院客座研究员荆志淳教授,与高等研究院访问学者刘艺博士共同负责,并联合南洋理工大学、新南威尔士大学等机构的核心研究成员,组成了一支覆盖人文研究和可解释AI的跨学科团队。
“我们非常荣幸能够入选腾讯‘探元计划NextGen’。”刘艺表示,这离不开学校和高等研究院长期以来的支持,也离不开团队成员在跨学科合作中的共同努力。他同时感谢腾讯提供的资助与平台,“让我们的研究有机会进一步走向落地与传播”。刘艺坦言,在评选过程中深刻感受到其他团队同样优秀,“这也更加体现出高等研究院这一平台在推动创新方面的优势。”
据介绍,该团队在“规则约束推理”“可追溯生成”“人机协作验证”等方向具备系统经验。此次将联手殷墟博物馆,聚焦三大核心问题:如何打破甲骨文研究领域内“黑箱”式判定、如何整合“碎片”化材料、如何跨越学术与公众之间的“高墙”。
在此基础上,团队计划构建一套“可核查、可复现、可累积推进”的智能辅助分析框架,并形成交互式时空地图,推动甲骨学的规范化传承与商代地理研究范式的突破,同时服务学术研究与公共传播,“让深埋在甲骨文里的山河景观走进大众视野”。
据悉,“探元计划”是由腾讯推动文化和科技深度融合,运用前沿数字科技焕活文化遗产的共创孵化项目。2025年12月,该计划全新升级为“探元计划NextGen”,聚焦“AI考古”与“数智活化”两大赛道。自启动以来,该计划共吸引近150份高质量申报方案,经多轮专业评审,最终两大赛道12家文化场景入围,北师港浸大申报项目位列其中。“探元计划NextGen”将向入围项目提供资金、技术和传播等全方位支持。
-我已经到底线啦-


暂时没有评论