珠海赴港澳签注恢复24小时智能办理,这些地方可以办理→
珠海公安
2023-02-18 14:01
2月18日,“珠海公安”发布最新提醒:
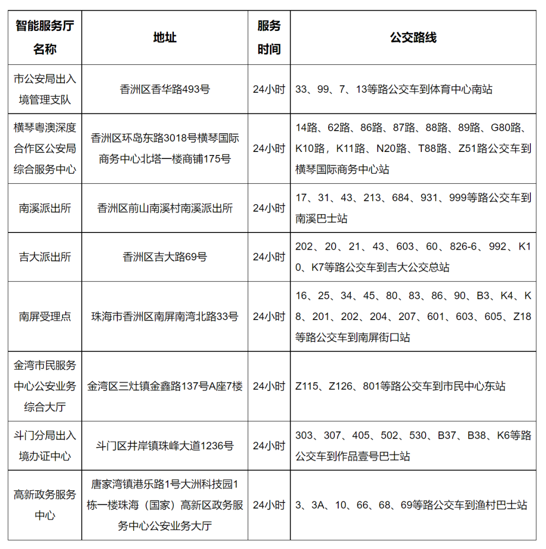
为满足群众申办出入境证件的需求,我局出入境管理部门启用智能签注设备对外提供24小时服务。群众可就近选择以下智能服务厅办理赴香港、澳门旅游签注业务。为避免扎堆办理造成等候时间过长,建议错峰办理。


编辑:周晓晴
责任编辑:宋显晖
珠海赴港澳签注恢复24小时智能办理,这些地方可以办理→
珠海公安
2023-02-18 14:01
2月18日,“珠海公安”发布最新提醒:
为满足群众申办出入境证件的需求,我局出入境管理部门启用智能签注设备对外提供24小时服务。群众可就近选择以下智能服务厅办理赴香港、澳门旅游签注业务。为避免扎堆办理造成等候时间过长,建议错峰办理。


编辑:周晓晴
责任编辑:宋显晖
2026-04-30 06:52:55
2026-05-05 13:13:13
2026-05-06 11:51:17
-我已经到底线啦-


暂时没有评论